M/S.PURUHOOTHIKA SOFTCONDUCTOR SERVICES HEVS INDUSTRIES.
     (PURUHOOTHIKA TECHNOLOGIES LIMITED).

CONSUMER ELECTRONICS AND HOME APPLIANCES DESIGNING AND DEVELOPING

EXPORT AND IMPORT AND RETAIL AND WHOLESALE CONGLOMERATE CORPORATE.

HOME   CEHA   CORPORATE   COMPUTER GAMES   AUDIO & VIDEO SYSTEMS   MEMORY DEVICES   MICROWAVE OVEN   SMART WATCHES   SMART PHONES   DIGITAL TELEVISION  

DIGITAL SET TOP BOX   DESKTOP COMPUTERS   LAPTOP COMPUTERS   CAMCORDERS   AIR CONDITIONERS   REFRIGERATORS   WASHING MACHINES   HARD DISKS   HEATERS  

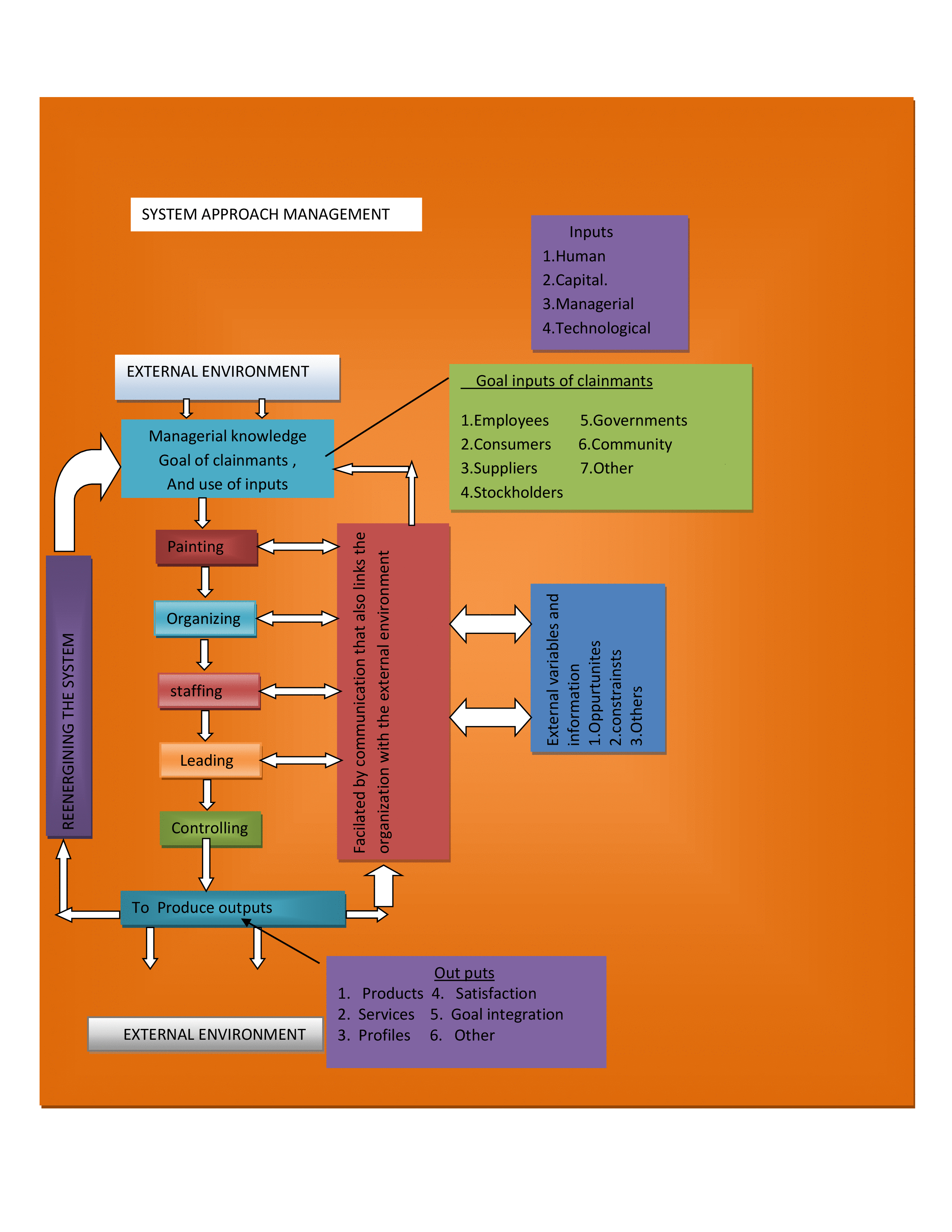
USE OF DIGITAL SOFTWARE & IT SERVICES ON BUSINESS MANAGEMENT:

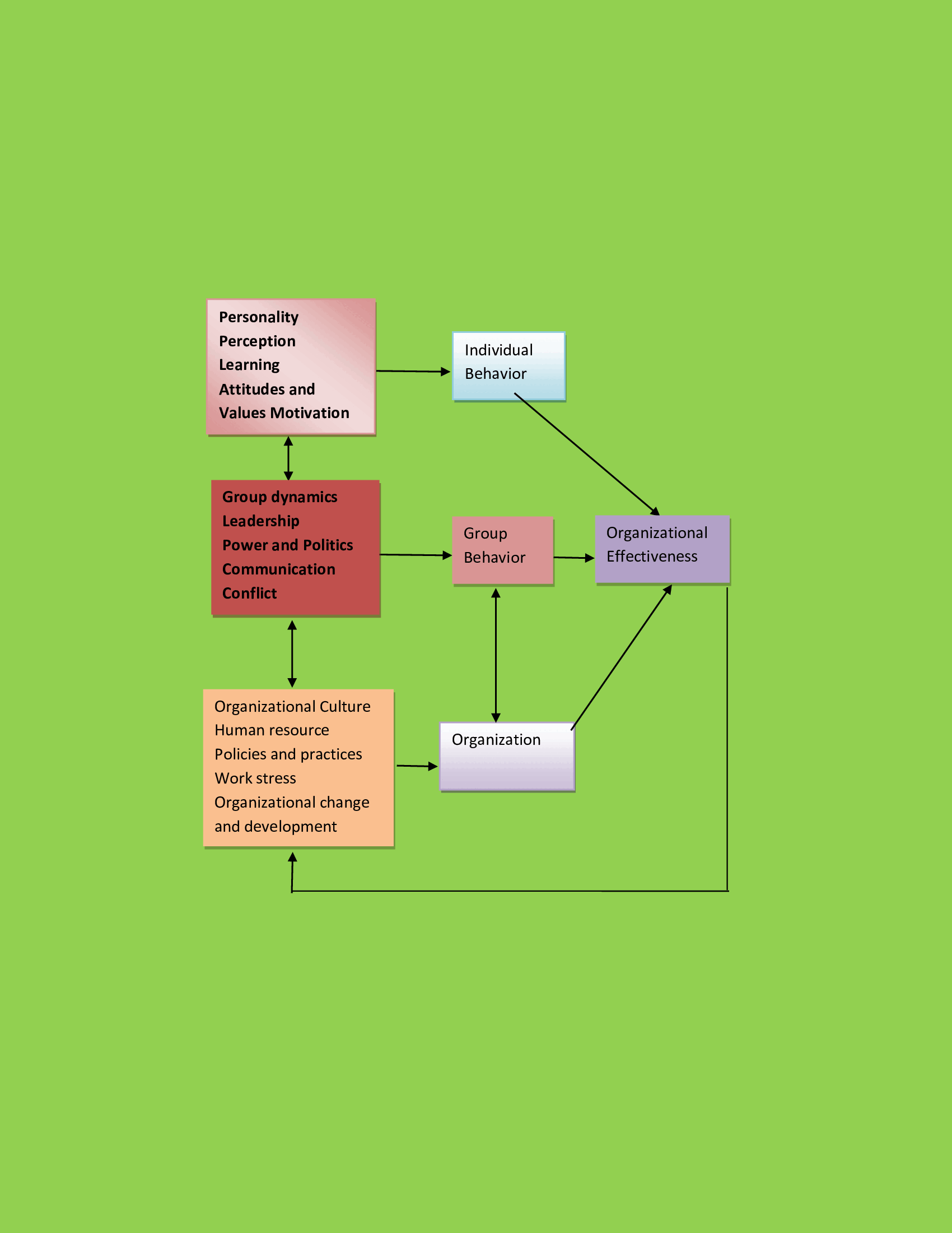
ORGANIZATIONAL BEHAVIORS MODEL:

NETWORK ORGANIZATION:

DIGITAL ERP MODULES:

CODEC FOR THE AUDIO AND VIDEO:

PARTIONING OF 16 - QAM CONSTELLATION:

CONVOLUTIONAL CODES:

TRELLIS - CODED MODULATION:



Copyright © 2026 M/S.PURUHOOTHIKA SOFTCONDUCTOR SERVICES HEVS INDUSTRIES.